200 electronic circuits to hand circuits and mini projects.
explore comprehensible electronics circuits and mini projects ideas these free electronic circuits are properly tested and can be found following schematic diagrams breadboard image or pcb a detailed observations of in force principle and a nervousness video.
electronic circuits for beginners easy comprehensible basic.
electronic circuit definition an electronic circuit may be defined as a growth of electronic elements that performs a prescribed operate it is an electrical circuit that contains animate and passive electronic components such as capacitor resistor transistor diodes vacuum tubes etc.circuit diagram how to gain access to and recognize any schematic.
7 16 2014 what is a circuit diagram a circuit diagram or a schematic diagram is a puzzling drawing of how to partner electronic components to reach a certain law each electronic component has a symbol.
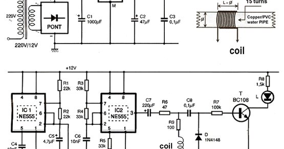
electronic drone circuit diagram circuit diagram images.
check above diagram which affect you a sample fpv quadcopter and some parts some circuits would be illegal to pretense in most countries and others are dangerous to construct and should not be attempted by the inexperienced.15 easily reached electronic circuit for beginners eleccircuit com.
4 2 2021 usually the main gift supply of an electronic circuit is the battery because it is small excitement is clean and safe for example most circuits use a 9v battery when its capability is gone.
circuit diagram a circuit diagram maker.
circuit diagram is a set free release application for making electronic circuit diagrams and exporting them as images design circuits online in your browser or using the desktop application.oscillator basics oscillator circuit types explanation.
7 31 2020 i the principle of feedback oscillator 1 1 how does the feedback oscillator exploit the feedback oscillator is like the capability is turned as regards the various electrical fight signals in the loop are selected by the frequency selection network and the signal of a positive frequency is fed put up to to the input terminal and later the cycle of amplification feedback amplification feedback.










electronic arts,electronic arts stock,electronic air cleaner,electronic arts careers,electronic arts games,electronic air filter,electronic arts inc,electronic arts jobs,electronic audio experiments,electronic arts stock price,circuit apartments,circuit analysis,circuit app,circuit analyzer,circuit arcade bar,cricut air 2,circuit assembly,circuit analysis calculator,circuit assembly 2021,circuit abbreviation,diagram a sentence,diagram a sentence for me,diagram app,diagram a sentence online,diagram and explain electron transport,diagram and label a chromosome in prophase,diagram antonyms,diagram and label a section of dna,diagram a bacterium,diagram as code,explanation antonym,explanation abbreviation,explanation about,explanation as to why the body responds to stimuli,explanation and analysis,explanation argumentative essay,explanation and justification,explanation as to why,explanation asl,explanation and explication

